济源产城融合示范区生态环境局黑烟车抓拍项目(第二次)中标结果公告
- 发布时间:2022-03-24
- 发布者: yzzbgs
- 来源: 本站
- 阅读量:242
一、项目基本情况
1、采购计划编号:济源采购-2021-1328
入场交易编号:JGZJ—采—2021184
2、 采购项目名称:济源产城融合示范区生态环境局黑烟车抓拍项目(第二次)
3、 采购方式:公开招标
4、 招标公告发布日期:2022年03月01日
5、 评审日期:2022年03月23日



四、评审专家名单:王军鹏、张方壮、李钊、郜红平、李涛(采购人代表)。
五、代理服务费标准及金额
采购代理机构参照国家计委关于《招标代理服务收费管理暂行办法》的通知(计价格[2002]1980号)、国家发展改革委员会(发改价格【2015】299号)规定的货物采购收费标准已收取本项目采购代理服务费44500元。
六、中标公告发布的媒介及中标公告期限
本公告同时在中国政府采购网、河南省政府采购网、全国公共资源交易平台(河南省·济源市)和河南永正项目管理有限公司网发布;在发布公告的同时,采购人、采购代理机构将同时向中标人发出中标通知书,中标通知书对采购人和中标人具有同等法律效力。中标公告期限为1个工作日,自2022年03月24日至2022年03月25日。
七、其他补充事宜:无
八、凡对本次公告内容提出询问,请按以下方式联系
1、 采购人信息
采 购 人:济源产城融合示范区生态环境局
地 址:济源市第二行政区
联 系 人:李涛
联系方式:0391-6633118
2、 采购代理机构信息
名 称:河南永正项目管理有限公司
地 址:济源市汤帝路中段
联 系 人:张新杰
联系方式:0391-5593166或0391-6636766
3、 项目联系方式
联 系 人:张新杰
联系方式:0391-5593166或0391-6636766
发布人:河南永正项目管理有限公司
发布时间:2022年03月24日
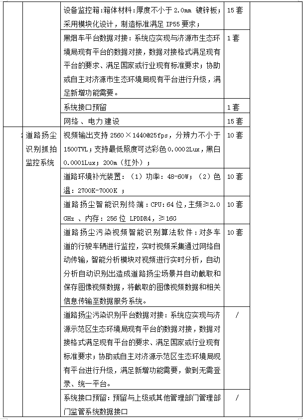
发布版不见面开标2.28招标文件济源产城融合示范区生态环境局黑烟车抓拍项目.pdf


网站首页
公司概况
最新动态
招标信息
公司资质
政策规定
联系我们
办公OA
交易平台
0391-6631223 手机:15660106770
yzzbgs@163.com 联系人:代林娜
河南省济源市科教街99号(济源智汇城研发展示中心B座第13、14层)

